CONCEPTION PCB
La carte électronique va simuler le fonctionnement miniature du distributeur de boissons et l'ouverture de la vanne va être simulée par une led.


SIMULATION
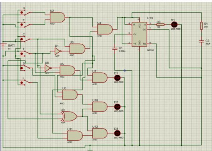
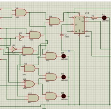
Première étape : simulation proteus
SCHEMATISATION
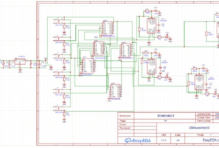
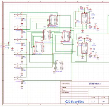
Deuxième étape (EasyEDA)




ROUTAGE
Mise en place des connexions entre les composants avec le plan de masse des deux côtés.



